首页
医院概况
医院简介
院徽院训
医院荣誉
历史沿革
新闻中心
医院新闻
通知公告
信息公开
媒体聚焦
患者服务
科室介绍
专家介绍
就诊指南
特色技术
护理团队
护理园地
护理概况
品牌团队
护理教学
教育科研
导师介绍
继续医学教育
住院医师规范化培训
教育教学
科学研究
伦理委员会
健康课堂
健康科普
讲堂动态
医保宣传
讲座视频
法律法规
党群工作
党建工作
纪检监察
工会工作
团委工作
学习园地
服务指南
联系我们
价格公示
院务公开
员工登录
联系我们
收藏本站
首页
医院概况
医院简介
院徽院训
医院荣誉
历史沿革
新闻动态
医院新闻
通知公告
信息公开
媒体聚焦
患者服务
科室介绍
专家介绍
就诊指南
特色技术
护理团队
护理园地
护理概况
品牌团队
护理教学
教育科研
导师介绍
继续医学教育
住院医师规范化培训
教育教学
科学研究
伦理委员会
健康课堂
健康科普
讲堂动态
医保宣传
讲座视频
法律法规
党群工作
党建工作
纪检监察
工会工作
团委工作
学习园地
服务指南
联系我们
价格公示
院务公开
健康讲座
健康科普
讲堂动态
医保宣传
讲座视频
法律法规
医保宣传
【医保基金监管集中宣传月】贯彻条例实施细则 筑牢医保基金安全防线
发布时间:
2026-04-27 15:23:55
阅读量:
179
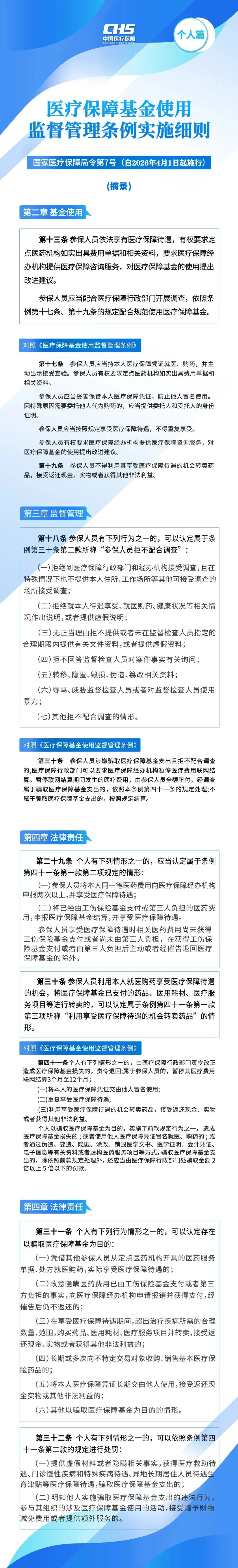
《医疗保障基金使用监督管理条例实施细则》
4
月
1
日起施行。围绕今年基金监管宣传月主题
“
贯彻条例实施细则 筑牢医保基金安全防线
”
,小编摘录重点内容,划出行为
“
红线
”
,请注意查收。
上一篇:2025年医保基金监管集中宣传月正式启动啦!
下一篇:【基金监管集中宣传月】贯彻条例实施细则 筑牢医保基金安全防线宣传视频
网站建设
小程序开发
网站制作
在线挂号
医院地址